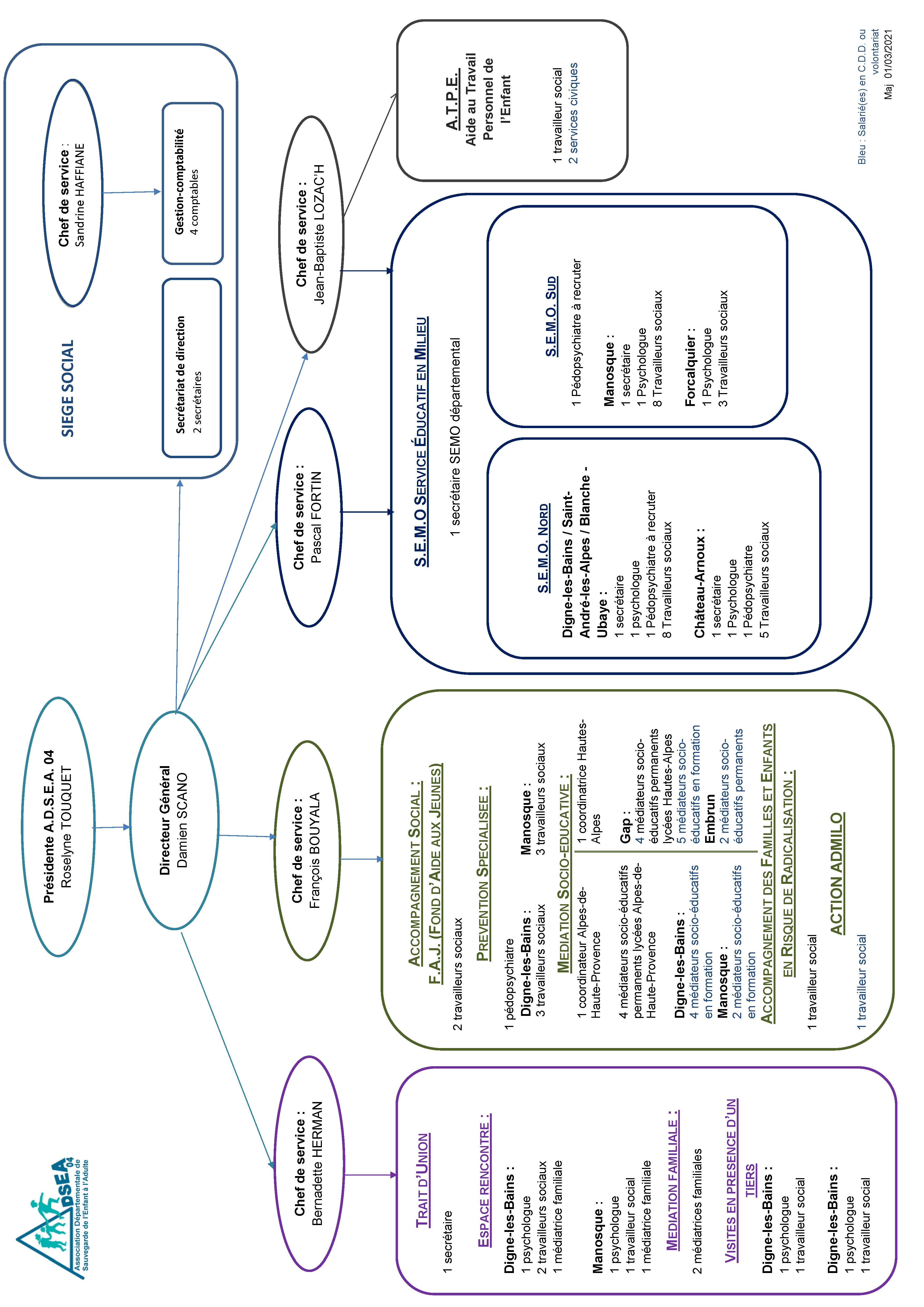
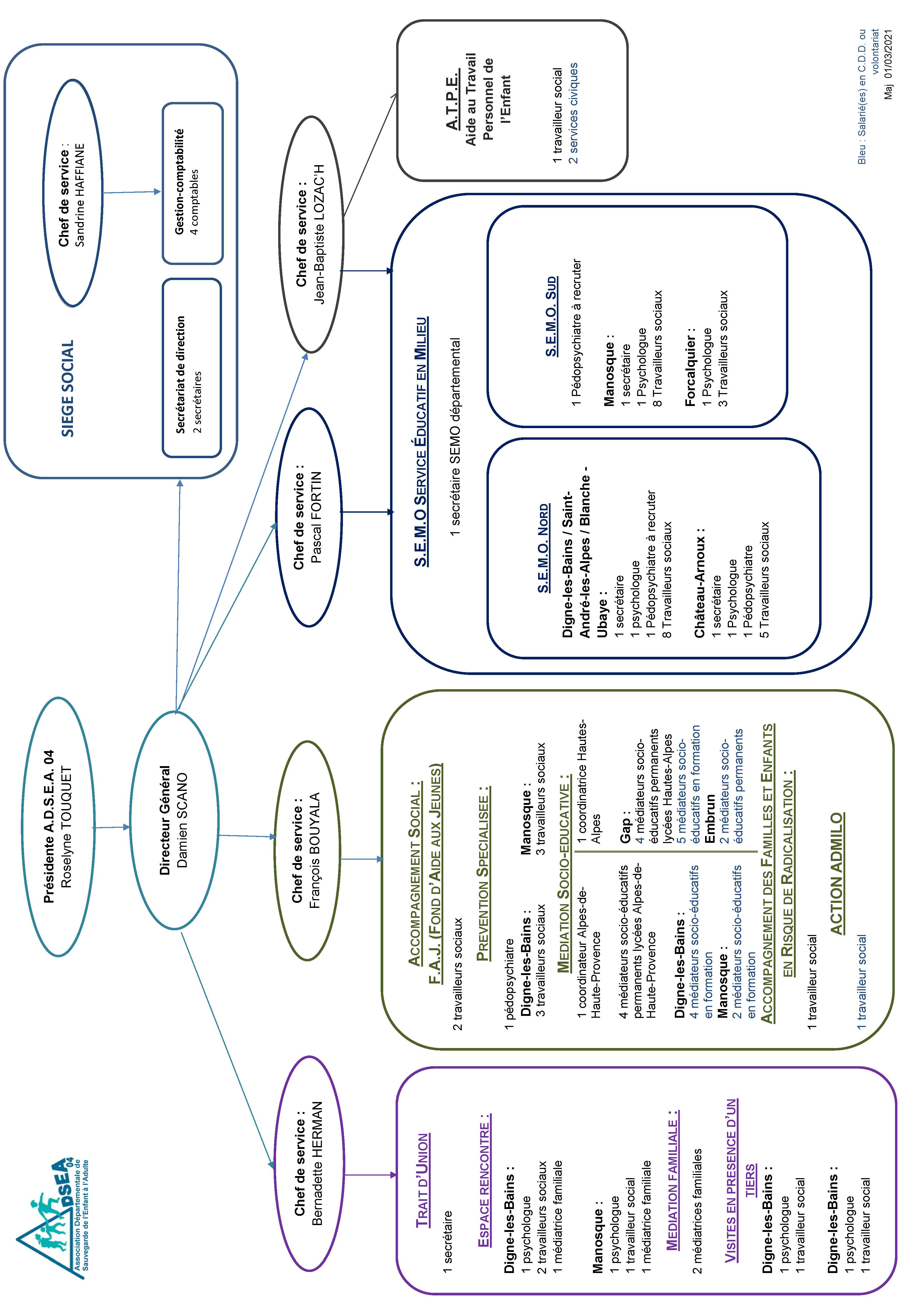
ECHOS de l’ADSEA 04 à télécharger : Echos de l’adsea N°1_mail externe Caroline souteyrand2021-04-07T13:50:44+02:00